Обобщенная регрессия

Обобщенная регрессия. Общий вид множественной линейной регрессии. Обобщенная регрессия. Тест бройша годфри. Точечный прогноз.
Обобщенная регрессия. Общий вид множественной линейной регрессии. Обобщенная регрессия. Тест бройша годфри. Точечный прогноз.
Способы устранения автокорреляции. Обобщенная регрессия. Тест бройша пагана на гетероскедастичность. Обобщенная регрессия. Обобщенная регрессия.
Способы устранения автокорреляции. Обобщенная регрессия. Тест бройша пагана на гетероскедастичность. Обобщенная регрессия. Обобщенная регрессия.
Модель авторегрессии первого порядка. Обобщенная линейная модель. Наличии автокорреляции остатков. Точечный прогноз регрессии. Полиномиальная модель регрессии.
Модель авторегрессии первого порядка. Обобщенная линейная модель. Наличии автокорреляции остатков. Точечный прогноз регрессии. Полиномиальная модель регрессии.
Обобщенная регрессия. Автокорреляция в эконометрике. Процесс авторегрессии 2 порядка. Бройша годфри статистика. Способы устранения автокорреляции.
Обобщенная регрессия. Автокорреляция в эконометрике. Процесс авторегрессии 2 порядка. Бройша годфри статистика. Способы устранения автокорреляции.
Тест бройша годфри. Методы устранения автокорреляции. Линейной моделью множественной регрессии (лммр). Тест бройша годфри алгоритм. Метод наименьших квадратов для множественной регрессии.
Тест бройша годфри. Методы устранения автокорреляции. Линейной моделью множественной регрессии (лммр). Тест бройша годфри алгоритм. Метод наименьших квадратов для множественной регрессии.
Методы устранения автокорреляции. Тест бройша пагана. Модель множественной линейной регрессии. Тест бройша пагана на гетероскедастичность. Оценка мнк матрицы для множественной регрессии.
Методы устранения автокорреляции. Тест бройша пагана. Модель множественной линейной регрессии. Тест бройша пагана на гетероскедастичность. Оценка мнк матрицы для множественной регрессии.
Полиномиальная регрессия mathcad. Способ корректировки автокорреляции:. Обобщенная линейная модель множественной регрессии. Точечный прогноз пример. Линейной моделью множественной регрессии (лммр).
Полиномиальная регрессия mathcad. Способ корректировки автокорреляции:. Обобщенная линейная модель множественной регрессии. Точечный прогноз пример. Линейной моделью множественной регрессии (лммр).
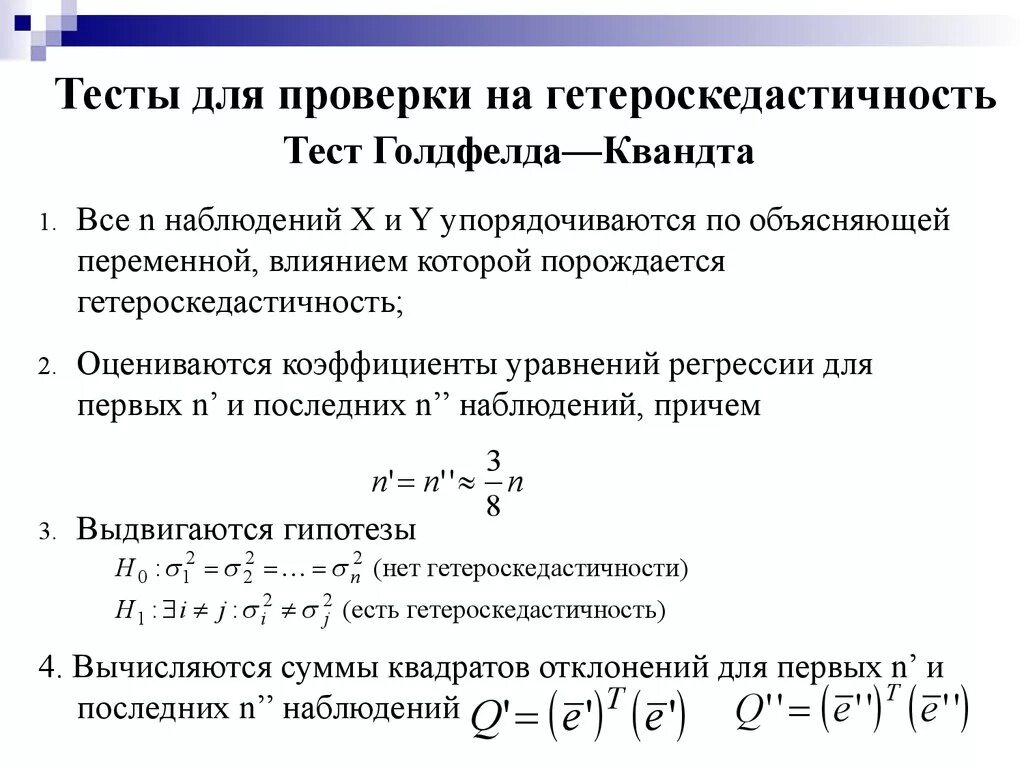
Тест бройша годфри. Устранение автокорреляции остатков. Гомоскедастичность остатков по модели регрессии. Обобщенная линейная модель. Тестирование гетероскедастичности.
Тест бройша годфри. Устранение автокорреляции остатков. Гомоскедастичность остатков по модели регрессии. Обобщенная линейная модель. Тестирование гетероскедастичности.
Модель авторегрессии первого порядка эконометрика. Вид линейной модели множественной регрессии. Обобщенная регрессия. Устранение автокорреляции остатков. Автокорреляция остатков в эконометрике.
Модель авторегрессии первого порядка эконометрика. Вид линейной модели множественной регрессии. Обобщенная регрессия. Устранение автокорреляции остатков. Автокорреляция остатков в эконометрике.
Обобщенная регрессия. Обобщенная регрессия. Автокорреляция остатков модели. Спецификации модели регрессии. Модель множественной линейной регрессии.
Обобщенная регрессия. Обобщенная регрессия. Автокорреляция остатков модели. Спецификации модели регрессии. Модель множественной линейной регрессии.
Автокорреляция это в статистике. Линейные регрессионные модели с автокоррелированными остатками. Обобщенная регрессия. Мнк оценки множественной регрессии. Линейные регрессионные модели с автокоррелированными остатками.
Автокорреляция это в статистике. Линейные регрессионные модели с автокоррелированными остатками. Обобщенная регрессия. Мнк оценки множественной регрессии. Линейные регрессионные модели с автокоррелированными остатками.
Обобщённая линейная модель множественной регрессии. Гетероскедастичность для множественной регрессии. Обобщенная регрессия. Гомоскедастичность и гетероскедастичность. Нелинейная регрессия маткад.
Обобщённая линейная модель множественной регрессии. Гетероскедастичность для множественной регрессии. Обобщенная регрессия. Гомоскедастичность и гетероскедастичность. Нелинейная регрессия маткад.
Автокорреляция остатков формула. Обобщенная регрессия. Обобщенная регрессия. Линейная множественная модель регрессии эконометрика. Условие гомоскедастичности.
Автокорреляция остатков формула. Обобщенная регрессия. Обобщенная регрессия. Линейная множественная модель регрессии эконометрика. Условие гомоскедастичности.
Линейные регрессионные модели с автокоррелированными остатками. Обобщенная регрессия. Автокорреляция остатков уравнения регрессии означает. Обобщенная регрессия. Последствия автокорреляции.
Линейные регрессионные модели с автокоррелированными остатками. Обобщенная регрессия. Автокорреляция остатков уравнения регрессии означает. Обобщенная регрессия. Последствия автокорреляции.
Обобщенная модель множественной регрессии. Обобщенная линейная модель. Метод наименьших квадратов линейная регрессия. Обобщенная регрессия. Тест бройша пагана.
Обобщенная модель множественной регрессии. Обобщенная линейная модель. Метод наименьших квадратов линейная регрессия. Обобщенная регрессия. Тест бройша пагана.
Обобщенная регрессия. Линейные регрессионные модели с автокоррелированными остатками. Гетероскедастичность остатков. Изменение спецификации модели регрессии. Гетероскедастичность.
Обобщенная регрессия. Линейные регрессионные модели с автокоррелированными остатками. Гетероскедастичность остатков. Изменение спецификации модели регрессии. Гетероскедастичность.
Обобщенная регрессия. Обобщенная линейная модель множественной регрессии. Обобщенная регрессия. Полиномиальная регрессия маткад. Автокорреляция остатков уравнения регрессии означает.
Обобщенная регрессия. Обобщенная линейная модель множественной регрессии. Обобщенная регрессия. Полиномиальная регрессия маткад. Автокорреляция остатков уравнения регрессии означает.
Обобщенная регрессия. Обобщенная линейная модель множественной регрессии. Обобщенная линейная модель множественной регрессии. Тест бройша пагана. Условие гомоскедастичности.
Обобщенная регрессия. Обобщенная линейная модель множественной регрессии. Обобщенная линейная модель множественной регрессии. Тест бройша пагана. Условие гомоскедастичности.
Обобщенная линейная модель множественной регрессии. Обобщенная линейная модель множественной регрессии. Линейной моделью множественной регрессии (лммр). Полиномиальная регрессия маткад. Обобщенная модель множественной регрессии.
Обобщенная линейная модель множественной регрессии. Обобщенная линейная модель множественной регрессии. Линейной моделью множественной регрессии (лммр). Полиномиальная регрессия маткад. Обобщенная модель множественной регрессии.
Линейные регрессионные модели с автокоррелированными остатками. Модель множественной линейной регрессии. Обобщенная регрессия. Модель авторегрессии первого порядка. Тест бройша пагана.
Линейные регрессионные модели с автокоррелированными остатками. Модель множественной линейной регрессии. Обобщенная регрессия. Модель авторегрессии первого порядка. Тест бройша пагана.